跳到主要內容區
應用數學系
Department of Applied Mathematics
Search
Menu
Menu
回首頁
Math English
文化首頁
CCU English
本功能需使用支援JavaScript之瀏覽器才能正常操作
首頁
畢業修業規定
修課要點
修課要點
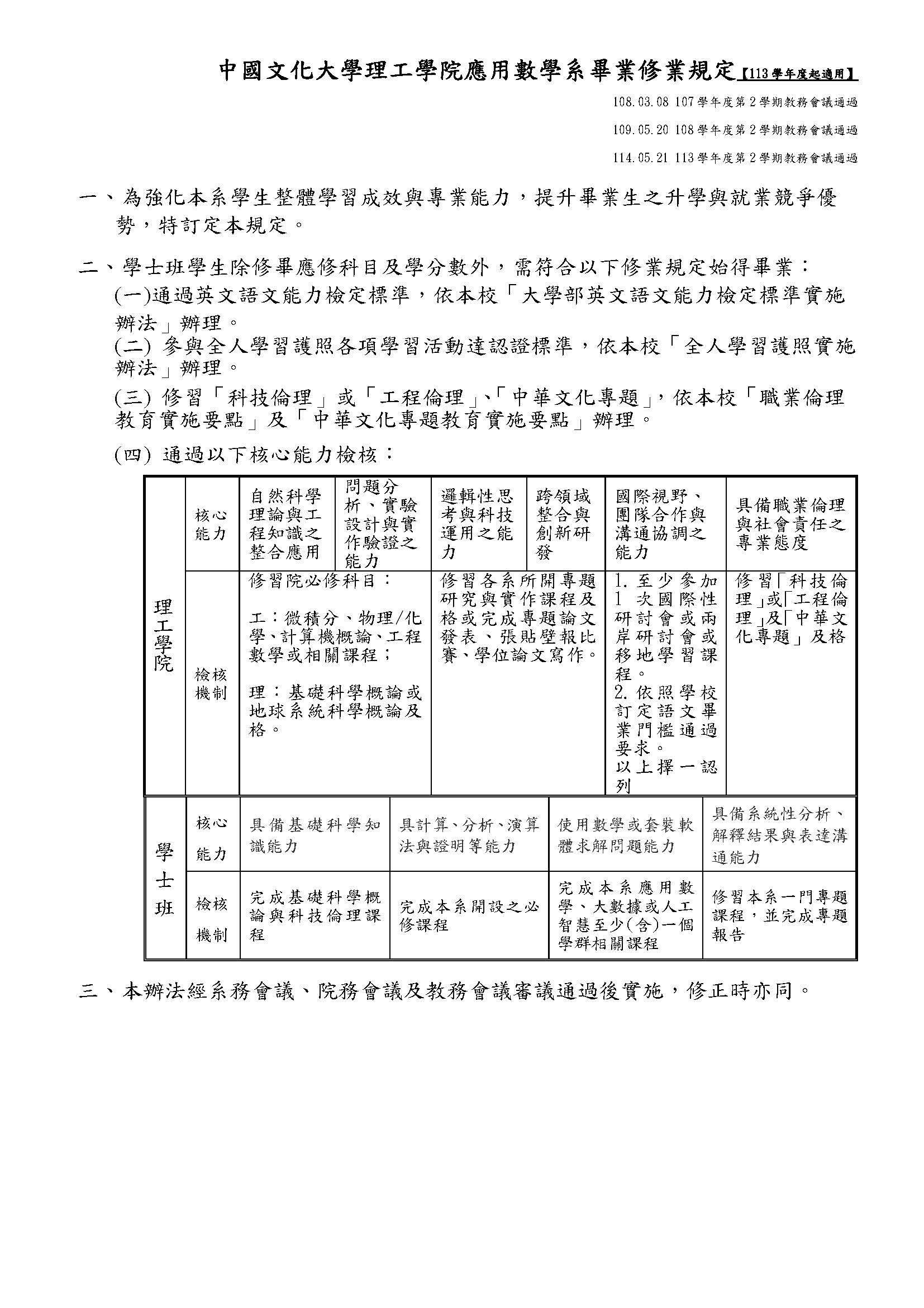
應用數學系畢業修業規定
為強化本系學生整體學習成效與專業能力,提升畢業生之升學與就業競爭優勢,特訂定本規定。
Close (Esc)
Share
Toggle fullscreen
Zoom in/out
Previous (arrow left)
Next (arrow right)